So sánh thiết bị lên men truyền thống và hiện đại
Lên men là một trong những công nghệ sinh học lâu đời nhất của nhân loại, được ứng dụng từ hàng nghìn năm trước Read More…

Blog kiến thức thầy Cao cô Bằng
Kiến thức là vô tận
Lên men là một trong những công nghệ sinh học lâu đời nhất của nhân loại, được ứng dụng từ hàng nghìn năm trước Read More…
Trong các hệ thống lọc nước và lọc công nghiệp, housing lọc là bộ phận ảnh hưởng trực tiếp đến hiệu suất lọc,Read More…
Cùng với sự phát triển mạnh mẽ của công nghệ sinh học, bioreactor đang trở thành thiết bị cốt lõi trong nhiều lĩnh vRead More…
Trong các ngành công nghiệp sinh học hiện đại như dược phẩm, thực phẩm chức năng và chế phẩm vi sinh, thiết bị lên Read More…
Trong các garage ô tô hiện nay, việc sở hữu một máy nén khí Nhật bãi chất lượng không chỉ giúp vận hành cầu nâng, sRead More…
Máy nén khí là trái tim của hệ thống thiết bị garage, cung cấp năng lượng cho cầu nâng, súng xịt, máy ra vào lốp và nhRead More…
Trong bối cảnh các tiệm rửa xe và garage ô tô ngày càng mở rộng quy mô, việc lựa chọn thiết bị nâng xe chất lượng cRead More…
Khi đầu tư thiết bị cho tiệm rửa xe hoặc garage ô tô, nhiều chủ cơ sở thường tập trung vào giá bán mà bỏ qua yếu tRead More…
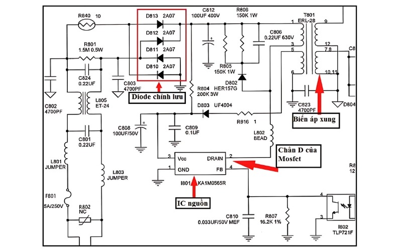
Nguồn xung điện áp ra thấp là một trong những sự cố phổ biến trong các hệ thống điện – điện tử hiệRead More…
Trong hệ thống điện hiện đại, máy biến áp và máy phát điện là hai thiết bị quan trọng, xuất hiện từ nhà máy điRead More…